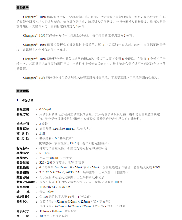
瑞福电力产品列表ruifu product lists
- 南京罗斯蒙特气体分析仪+
- 南京意大利艾麦克ARMEK泵+
- 南京进口计量泵+
- 南京胜瑞兰计量泵
- 南京米顿罗计量泵
- 南京耐普顿计量泵
- 南京阿科杰特计量泵
- 南京塞若计量泵sera
- 南京德国JESCO杰斯克计量泵
- 南京水补给设备+
- 南京化学加药装置+
- 南京水汽集中取样装置+
- 南京磁性翻板液位计+
- 南京单层膜式柔性浮顶+
- 南京罗斯蒙特在线水分析仪表+
- 南京奥弗All-Flo隔膜泵+
- 南京Aalborg质量流量控制器+
- 南京Graver滤芯+
- 南京树脂捕捉器+
- 南京酸雾吸收器+
- 南京酸碱喷射器+
- 南京树脂装卸小车+
- 南京安全喷淋淋浴器+
- 南京滤水帽+
- 南京六角蜂窝斜管填料+
- 南京台湾协磁ASSOMA AMX系列磁力驱动无轴封泵+
- 南京西纳SNNA阀门+
- 南京迪芬巴赫压滤机+




相关标签 /about tags
相关产品 /about products


